豆粕是棉籽粕、花生粕、菜籽粕等12种动植物油粕饲料产品中产量最大,用途最广的一种。作为一种高蛋白质,豆粕是制作牲畜与家禽饲料的主要原料,还可以用于制作糕点食品,健康食品以及化妆品和抗菌素原料。那么今天小编就带大家了解一下做一手豆粕期货到底需要多少钱。

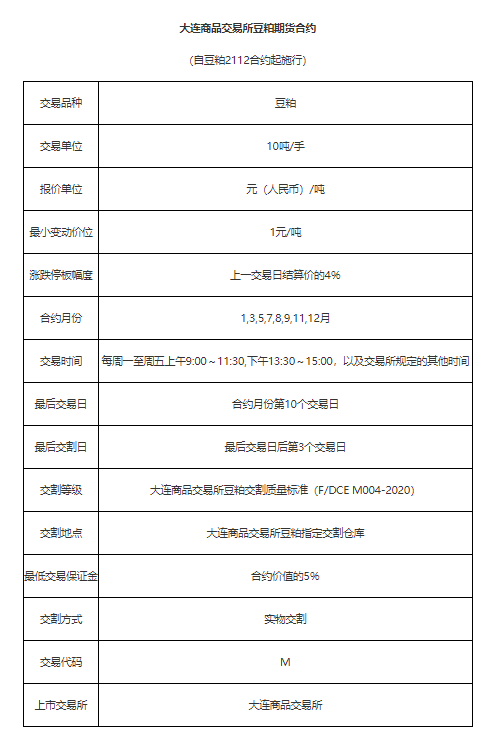
由上图合约可知豆粕期货合约品种在大连商品交易所上市交易,交易代码为M。要想知道豆粕期货的保证金,必须先知道计算规则,即保证金=期货价格*交易单位*保证金率。以M2307期货合约为例,代入公式,那么保证金=4161*10*20%=8322元。
所以做一手豆粕期货大约需要8322元。